A S.Valentino Torio, via A.De Curtis, appartamento semi-indipendente al piano rialzato, interamente ristrutturato,con terrazza e posto auto
A S.Valentino Torio, offriamo in vendita un appartamento posto al piano rialzato , in via A.De Curtis o via Orto (secondo la nuova toponomastica).
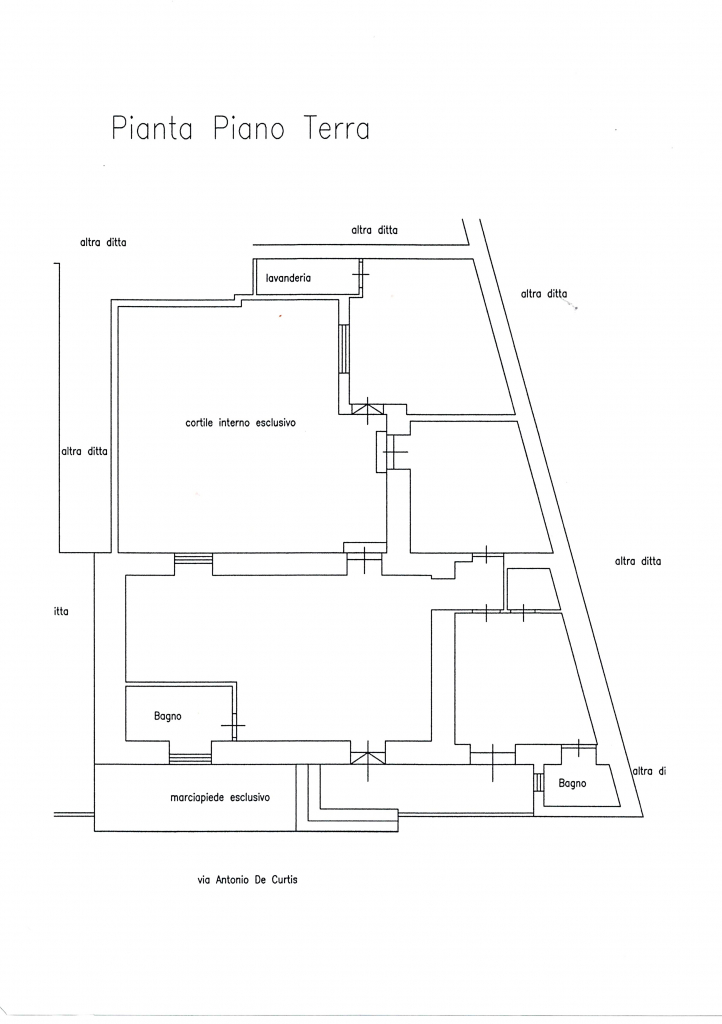
L'appartamento , radicalmente ristrutturato in tutte le sue parti, misura circa 120 mq. più una terrazza interna ,a livello, di mq. 50 ca.
Una ampia balconata conduce all'ingresso in una grande open space cucina-soggiorno con annesso un ampio bagno. La zona notte è costituita da 2 camere, di cui una con bagno incorporato e cabina armadio.
Dalla zona living si accede alla terrazza interamente rifinita e dotata di modernissima tenda elettrificata e con luci led incorporate. Dalla terrazza , si accede ad un altro ambiente dotato di ripostiglio, utilizzabile come terza camera, studio, lavanderia, o qualsivoglia altro uso.
Tutti gli ambienti sono dotati di aria condizionata con impianto centralizzato e la caldaia è di ultima generazione.
Il posto auto, di proprietà, si trova nella parte anteriore, adiacente alla balconata d'ingresso.
Un bell'appartamento , comodo e moderno, con la corte interna che offre la possibilità di vivere gli spazi esterni garantendo la privacy.
In zona semicentrale ma vicina a tutti i servizi.
PER INFORMAZIONI RIVOLGERSI IN AGENZIA
Classe energetica "B"
La visita dell'immobile è totalmente gratuita
PREZZO DI VENDITA € 269.000
UFFICIO VENDITE DEL PRIORE IMMOBILIARE
DATI AZIENDA
DEL PRIORE AGENCY IMMOBILIARE DI DEL PRIORE MARIO & CO. s. a. s.
Via Ing. Nunzio Celentano 22 84087 Sarno (SA) Italia
CONTATTI
081 3184038
334855554
delprioremario@live.it
